Page 111 - 電路板季刊第109期
P. 111
電路板季刊 2025.10 產業脈動 109
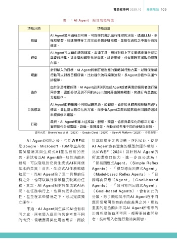
表一:AI Agent一般性功能特徵
功能分類 功能敘述
AI Agent運用邏輯與可用、可取得的資訊進行推理與決策。透過LLM、多
推論 模態學習、快速搜尋等工具完成多個步驟推理,並能在過程之中進行自我
修正。
AI Agent可以藉由讀取檔案、串連工具、維持對話上下文脈絡來進行感知
觀察 與資料搜集,這些資料類型包括音訊、視覺訊號、或者實際可擷取的網頁
內容。
針對輸入的目標,AI Agent將制訂相對應的策略與行動方案,以確保後續
規劃 行動可以對應目標所需,比如提供流程編排流程、多Agent的協作與運作
排程等。
由於涉及複雜任務,AI Agent必須與其他的Agent或者真實的使用者進行協
協作 同作業,這部分涉及到不同的Agent如何藉由策略規劃,來進行有意義的
互相操作。
AI Agent能夠根據不同的回饋來源,如觀察、協作的具體失敗經驗來進行
自我修正 修正,並且提出最佳化與方案,而多個Agent之間也能夠藉由回饋的迴路
來提供修正建議。
最終,AI Agent根據上述推論、觀察、規劃、協作與最佳化的修正方案,
行動
實際操作外部電腦、設備、瀏覽器等,自動完成各種不同的步驟與任務。
資料來源:Shunyu Yao et al.(2023)、Google Cloud(2025)、OpenAI Platform(2025),作者整理。
AI Agent出現之後,包括WEF或 計或建構多元的型態,正因如此,使得
是Google、Microsoft、IBM等企業也 AI Agent也有豐富的類型與運作樣態。
嘗試釐清其與生成式AI產品技術的差 比如WEF(2024)就針對AI Agent的
異。若試著以AI Agent的一般性功能來 所處環境與能力,進一步區分成為:
觀察,可以發現到它與生成式AI有兩個 「簡易回應式Agent」(Simple Reflex
基本的差異:首先,生成式AI任務範疇 Agents)、「模型導向回應式Agent」
較單一,而AI Agent除了單一具體的任 (Model-based Reflex Agents)、「目
務之外,也可以執行複雜程度較高的任 標導向回應式Agent」(Goal-based
務。其次,AI Agent相對於生成式AI來 Agents)、「效用導向回應式Agent」
說,在任務執行上,也擁有更多的自主 (Goal-based Agents)。會有如此的
性,甚至在某些情境之下,可以完成獨 分類,除了顯現出不同AI Agent在不同
立運作。 應用情境可能有的功能差異之外,更為
不過,AI Agent與生成式AI也有相 重要的是凸顯出不同AI Agent所帶來的
同之處,兩者導入應用時皆會考量不同 治理與風險有所不同,都需要技術開發
的情況、環境應用與使用者需求,而設 者、技術導入者進行釐清與關切。

