Page 114 - 電路板季刊第109期
P. 114
112 產業脈動 AI Agent驅動智慧製造再進化:藉由案例探索AI Agent導入智慧製造的效益與課題
藉由2023年AI Agent導入智慧製 規劃不同單元之外,也必須讓虛擬、實
造與生產的案例來看,可以發現到涉及 體的單元,甚至是不同的設備機台可以
的應用情境相當多元,橫跨了製造流程 產生有效率的協作。而在供應商管理範
中的採購、倉儲、生產與供應商管理, 疇中,除了包括貨運、銷售等傳統供應
甚至是企業整體營運的智慧化等。比 商管理事務之外,隨著ESG、淨零永續
如以物料採購與庫存管理來看,包括 規範興起,供應鏈的碳管理也成為重要
Microsoft、Salesforce等,便積極將AI 關注面向。上述事例皆一再驗證,由於
Agent導入在物料追蹤與資源物流管理等 AI Agent導入智慧製造的應用情境多元
面向。而在生產範疇之下,則包括了生 化,而採用的AI Agent類型也將視不同
產設備的維護、設備故障的排除、跨多 的情境來進行對應與配置,甚至可能產
種類生產系統與單元的整合等。其中, 生不同類型的AI Agent在同一場域共存
在跨多種類生產系統與單元的整合的難 的發展情境。
度最高,因為AI Agent同時必須觀察、
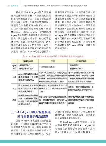
表四:AI Agent導入智慧製造在不同流程階段的類型與功能效益
採購與倉儲 生產 供應商管理
Agent • 簡易回應式 • 簡易回應式
• 目標導向回應式
類型 • 模型導向回應式 • 模型導向回應式
Agent具備數位化、自動化的生 Agent可針對涉及到上下游供應
Agent同步觀察採購與
產現場,針對生產設備來進行預 商管理的情境,如貨運、採購
功能 庫存資料庫,達成最
測維護、故障排除以及整合不同 、銷售和碳盤查等資料進行彈
佳物流管理模式等。
單元來進行生產的協作規劃。 性化的供應商評估以及規劃。
降低倉儲成本、針對 整合不同製造設備與實體、虛
可針對不同的目標與情境,針
效益 市場與客戶需求動態 擬單元協作,減少停機時間等
對供應商來進行管理與評級。
調整採購策略等。 問題。
必須建立在企業內部資
可能涉及多元化的製造設備與系 供應商之間是否建立共通機制
料庫,而數據格式需相
課題 統,整合難度較高,對於操作人 與信任關係將會是主要的課題
對完整,才能夠進行互
員的AI素養與技能要求也較高。 與挑戰。
相通聯的情境。
資料來源:作者自製。
ɧe AI Agentኬɝ౽ᅆႡி 及到多種製造設備單元、多個供應商管
理的生產、供應商管理情境,則仍處於
ה̙ঐַФٙࠬᎈሙᕚ
系統驗證或原型示範階段。
回顧AI Agent導入智慧製造與生產 隨著 AI Agent 進展加速,全球
的案例,可以發現到2023年迄今全球已
亦有相關研究組織針對A I A gent所
有相關導入的案例,若比較製造流程中 可能產生的風險課題進行釐清,比如
的採購、倉儲、生產和供應商管理,採
WEF ( 2024 )、 IBM ( 2025c )、
購與倉儲管理的成熟度相對較高,但涉

