Page 109 - 電路板季刊第109期
P. 109
電路板季刊 2025.10 產業脈動 107
泰)、AI文字問答及附帶資料來源的知識 板術語手冊》(作者:白蓉生)的資料
查詢功能,並將逐步拓展至圖片、音檔、 授權洽談,以及近年市場資訊報告的整
影片等多元互動方式,以提升實務應用 合;為滿足多語言需求,協會亦與板廠及
性。同時設計資料更新與使用者回饋機 THPCA顧問合作完成PCB術語泰語版。
制,持續擴充資料庫,並導入評分與回饋 在平台建構方面,計畫團隊已完成初版並
功能,以強化模型精度與平台效能。目 展開內部測試,後續將安排顧問與廠商共
前,協會已完成《電路板新進工程師手 同試用,待完成壓力測試後將逐步開放會
冊》(作者:張靖霖)、《電路板與載 員使用。
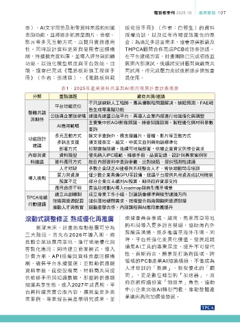
表1、2025年產業資料共享與AI應用發展計畫訪廠摘要
分類 重點議題 廠商共識/建議
不只訓練新人工程師,應具備製程問題解決、缺陷預測、FAE報
平台功能定位
告生成等高階功能
整體共識
公版與企業版架構 建議先建置公版平台,再導入企業內部進行地端優化與調整
與期待
主要集中於AOI影像辨識、維修知識回溯、製程優化與材料參數
AI應用範疇
查詢
多元互動方式 除文字查詢外,應支援圖片、音檔、影片等互動方式
功能設計
多語言支援 須支援泰文、越文、中英文並列與術語標準化
建議
部署方式 初期雲端訓練,後續可地端部署,依據企業資安與整合需求
內容與資 資料類型 優先納入IPC規範、維修手冊、品質記錄、設計與異常案例等
料建議 資料應用方式 能自內部資料中查詢參數、比對缺陷、提供預測性建議
人才短缺 多數企業缺乏AI建模與系統整合人才,需依賴顧問或培訓
算力與資源 僅少數企業具備GPU等設備,建議平台提供共用資源或試用機制
導入挑戰
預算不足 部分企業尚未編列AI預算,期待政府資源支持
應用路徑不明 需協助規劃AI導入roadmap與典型應用場景
建立共創機制 成立專業工作小組,討論語彙標準與模型建議方向
TPCA後續
技術與資源配套 提供落地硬體需求、技術整合指南與顧問資源對接
行動建議
推動人才與教育 鼓勵產學合作、內訓課程與AI應用素養提升
ဆਗόሜࡌ͍ ᆞϓᎴʷΎપᄿ 依據會員在泰國、越南、馬來西亞等地
的布局導入更多語言模組,協助海內外
展望未來,計畫的推動藍圖可分為
三大階段。首先在2026年導入期,將 跨廠區溝通,逐步推廣至海外市場。同
推動企業版應用落地,進行地端優化與 時,平台將強化差異化價值,發展超越
客製化應用;同時建立商業模式,導入 通用AI工具的專業深度,提升不可替代
計費方案、API授權與資料貢獻回饋機 性。長期而言,願景是打造跨區域、跨
制,確保平台永續營運;並推動供應鏈 領域的PCB產業AI知識樞紐,不僅成為
資料串接,促使設備商、材料商共同提 人才培訓的「教練」、製程優化的「顧
供維修手冊與知識數據,形塑跨供應鏈 問」,更是數位轉型的「加速器」。政
知識共享生態。進入2027年成長期,平 府亦將持續扮演「領頭羊」角色,協助
台將持續充實公版內容,擴展至更多異 中小企業突破AI轉型門檻,推動整體產
常案例、專業報告與產學研究成果,並 業邁向高附加價值發展。

