Page 112 - 電路板季刊第109期
P. 112
110 產業脈動 AI Agent驅動智慧製造再進化:藉由案例探索AI Agent導入智慧製造的效益與課題
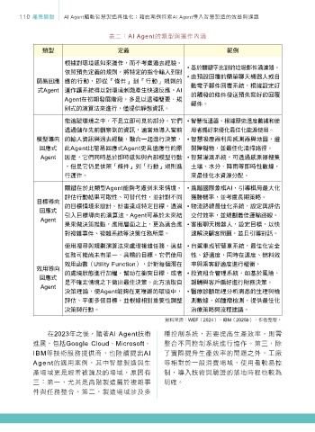
表二:AI Agent的類型與運作內涵
類型 定義 範例
根據對環境感知來運作,而不考慮過去經驗。
• 基於關鍵字比對的垃圾郵件過濾器。
依照預先定義的規則,將特定的指令輸入到對
• 由預設回覆的簡單聊天機器人或自
簡易回應 應的行動,即從「條件」到「行動」規則的
式Agent 運作讓系統得以對環境刺激產生快速反應。AI 動電子郵件回覆系統,根據設定好
的觸發的條件發送預先寫好的回覆
Agent在初期發展階段,多是以這種簡要、規
郵件。
則式的演算法來進行,僅提供靜態資訊。
能追蹤環境之中,不是立即可見的部分。它們 • 智慧恆溫器,根據歷史溫度數據和使
透過儲存先前觀察到的資訊,適當地導入當前 用者偏好來優化最佳化能源使用。
模型導向 的輸入資訊與過去經驗,融合一起進行決策, • 智慧吸塵器利用感測器與地圖,避
回應式 此Agent比簡易回應式Agent更具適應性的原 開障礙物,並最佳化清掃路徑。
Agent 因是,它們同時基於即時感知與內部模型行動 • 智慧灌溉系統,可透過感測器搜集
,但是它仍是依照「條件」到「行動」規則進 土壤、水分、降雨等即時性數據,
行運作。 來最佳化水資源分配。
關鍵在於此類型Agent能夠考慮到未來情境。 • 進階國際象棋AI,引導棋局最大化
評估行動結果可取性、可替代性,並針對不同 獲勝機率,並考慮長期策略。
目標導向
的目標情境來設計、計畫達成特定目標。透過 • 物流路線最佳化系統,設定與評估
回應式
Agent 引入目標導向的演算法,Agent可基於未來結 交付效率,並規劃最佳運輸路線。
果來做決策推動,應用層面之上,更為適合應 • 客服聊天機器人,設定目標,以快
對複雜事件、複雜系統等決策任務所需。 速解決顧客問題,並且引導對話。
使用搜尋與規劃演算法來處理複雜任務,這些 • 自駕車或智慧車系統,最佳化安全
任務可能尚未有單一、具體的目標。它們使用 性、舒適度,同時在速度、燃料效
效用函數(Utility Function),針對每個潛在 率與乘客舒適度進行權衡。
效用導向
的處境狀態進行加權,幫助在衝突目標,或者 • 投資組合管理系統,如基於風險、
回應式 是不確定情境之下做出最佳決策。此方法取自 報酬與客戶偏好進行財務決策。
Agent
決策理論,使Agent能夠在更複雜的環境中, • 醫療診斷助理分析病患的生理與檢
評估、平衡多個目標,並根據相對重要性調整 測數據,如腫瘤檢測,提供最佳化
決策與行動。 治療策略與流程建議。
資料來源:WEF(2024)、IBM(2025b),作者整理。
在2023年之後,隨著AI Agent技術 種控制系統,若要提高生產效率,則需
進展,包括Google Cloud、Microsoft、 整合不同控制系統進行協作。第三,除
IBM等技術服務提供商,也陸續提出AI 了實際提升生產效率的問題之外,工廠
Agent的適用案例,其中智慧製造與生 等相對於一般消費場域,使用者較易控
產場域更是經常被論及的場域,原因有 制,導入技術與驗證的落地時程也較為
三:第一,尤其是高階製造屬於複雜事 明確。
件與任務整合。第二,製造場域涉及多

